人民日报出版社:《数字经济+科技向善:金融科技创新实践2021》
发布时间:2021-12-01

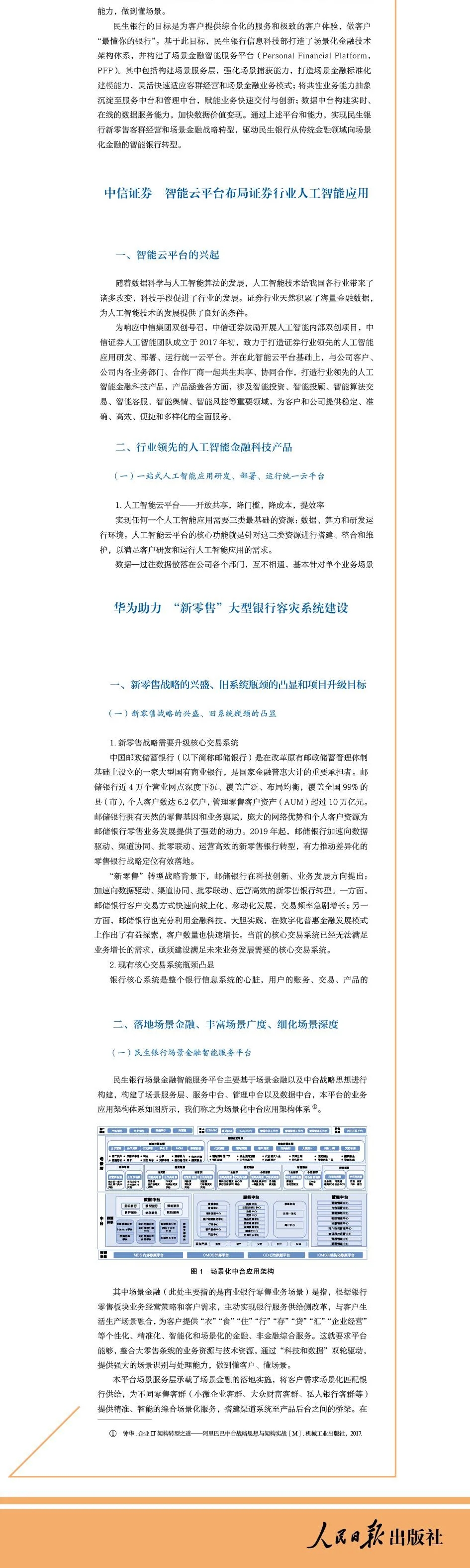
近日,由国家金融与发展实验室金融科技研究中心、金融科技50人论坛与BB贝博艾弗森官网共同发起的《数字经济+科技向善:金融科技创新实践2021》一书由人民日报出版社正式出版。

该书由国家金融与发展实验室副主任杨涛、BB贝博艾弗森官网副总裁马洪杰共同主编,遴选了28个案例成果,涵盖了人工智能、区块链、互联技术、分布式等新技术在银行业、资本市场、基础设施建设及科技企业等场景的创新实践,为推动新技术与金融业务场景融合提供了重要参考。

BB贝博艾弗森官网董事长郭为在推荐语中写道:如何运用金融科技重塑产业高质量发展,服务实体经济,助力金融机构、金融科技企业以新思维开新局?从本书中,我们不仅看到了科技创新为金融服务带来的颠覆式改变,更看到了企业在数字化转型过程中所作出的有益探索。